สถานีตำรวจภูธรแม่ระมาด
สำนักงานตำรวจแห่งชาติ
ขนาดตัวอักษร:
A
Decrease font size.
A
Reset font size.
A
Increase font size.
menu
เมนู
หน้าหลัก
ข้อมูลหน่วยงาน
ประวัติความเป็นมาของสถานีตำรวจ
วิสัยทัศน์
ข้อมูลผู้บังคับบัญชา
โครงสร้างหน่วยงาน
ข่าว
ข่าวภารกิจผู้บังคับบัญชา
ข่าวประชาสัมพันธ์
ข่าวจัดซื้อจัดจ้าง
ข้อมูลการติดต่อ
แผนผังเว็บไซต์
Privacy Notice
Privacy Policy
มาตรฐาน ITA
ตัวชี้วัดที่ 9 การเปิดเผยข้อมูล
ตัวชี้วัดย่อยที่ 9.1 ข้อมูลพื้นฐาน
ตัวชี้วัดย่อยที่ 9.2 การบริหารงาน
ตัวชี้วัดย่อยที่ 9.3 การบริหารเงินงบประมาณ
ตัวชี้วัดย่อยที่ 9.4 การบริหารและพัฒนาทรัพยากรบุคคล
ตัวชี้วัดย่อยที่ 9.5 การจัดการเรื่องร้องเรียนการทุจริต
ตัวชี้วัดที่ 10 การป้องกันการทุจริต
ตัวชี้วัดย่อยที่ 10.1 การดำเนินการเพื่อป้องกันการทุจริต
ตัวชี้วัดย่อยที่ 10.2 มาตราการภายในเพื่อส่งเสริมคุณธรรมและความโปร่งใส
ข้อมูลหน่วยงาน
ประวัติความเป็นมาของสถานีตำรวจ
วิสัยทัศน์
ข้อมูลผู้บังคับบัญชา
โครงสร้างหน่วยงาน
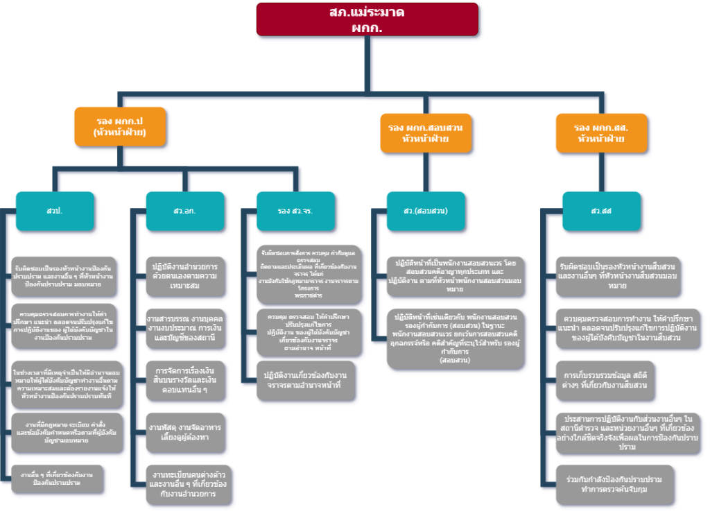
โครงสร้างหน่วยงาน